Breakthrough in 40Hz "Light Therapy": Flashing Lights May Activate Brain's "Deep Clean"
GemPagesFor a long time, scientists have been searching for safe and effective methods to enhance the brain's "cleaning system" to combat neurodegenerative diseases like Alzheimer's. A groundbreaking study[1] published in August 2024 in Cell Discovery offers an exciting answer: simple 40Hz flashing lights were found to significantly boost the function of the glymphatic system in mouse brains, with a neurochemical called adenosine identified as the key mediator. This discovery not only reveals a new mechanism for brain waste clearance but also opens a novel pathway for developing non-invasive therapies for neurodegenerative disorders.
Why the Glymphatic System is Crucial
Imagine if a city's waste disposal system broke down—garbage would pile up, leading to environmental degradation and systemic failure. Our brain similarly relies on a highly efficient and vital "cleaning system," known as the glymphatic-lymphatic system. It drives cerebrospinal fluid (CSF) into brain tissue, percolates through interstitial spaces, and flushes out metabolic "waste" produced by neuronal activity—such as beta-amyloid and tau proteins—ultimately draining it via lymphatic vessels.
The efficiency of this system is not constant. Research shows it is most active during deep sleep, and its function declines with age or in neurodegenerative diseases, leading to toxic protein accumulation and accelerated disease progression. Therefore, finding methods to actively and safely "activate" or enhance glymphatic function has become a promising therapeutic direction in brain science.
The Magic of Flickering Light: Directly Boosting "Cleanup" Flow
Previous research had established that 40Hz audiovisual stimulation (GENUS therapy) could improve cognitive function in Alzheimer's disease model mice and patients. This new study delved deeper to investigate whether this was linked to enhanced brain cleansing. Using a range of cutting-edge techniques, the research team obtained conclusive evidence:
Visual Proof via Fluorescent Tracers: Researchers injected fluorescent tracers into the CSF of mice exposed to light flashes at different frequencies. They found that only 40Hz flickering light significantly promoted the rapid, extensive influx of tracers deep into brain tissue and accelerated their drainage to cervical lymph nodes. This directly demonstrated the bidirectional enhancing effect of 40Hz light on both glymphatic inflow and outflow.

Figure 1: Schematic of enhanced fluorescent tracer flow within the mouse brain under 40Hz light stimulation.
Transcending Sleep Dependence: Since the glymphatic system primarily works during sleep, a key question was: does the light stimulus work merely by promoting sleep, or can it directly activate the cleaning system? Using two-photon microscopy for real-time observation in awake mice, the team confirmed that 40Hz light flickering independently enhanced glymphatic influx even in fully awake animals. This indicates a unique advantage of the method, as it does not rely on sleep state.
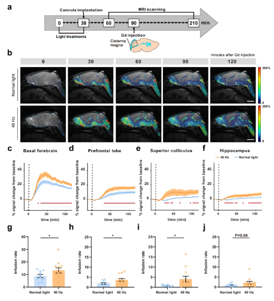
Whole-Brain Enhancement: To observe dynamic changes across the entire brain, the study employed dynamic contrast-enhanced magnetic resonance imaging (DCE-MRI). Scans revealed that under 40Hz light stimulation, the speed and total volume of contrast agent influx significantly increased in multiple key brain regions—including the prefrontal cortex and hippocampus, areas heavily affected by Alzheimer's pathology.

Figure 2: DCE-MRI shows increased contrast agent influx in multiple brain regions during 40Hz light stimulation.
Unraveling the Core Mechanism: Adenosine and A2A Receptors
So, how does simple flickering light transmit a signal into the brain's micro-world and command the cleaning system? The research team identified a key signaling pathway: the adenosine-A2A receptor (A2AR) system.
Adenosine is a neuromodulator widespread in the brain, closely associated with sensations of fatigue and sleep drive. The study found that 40Hz light flickering rapidly increased adenosine levels in the CSF. This rise in adenosine acts like a precise key, activating the A2A receptor "lock" on astrocytes—important support cells in the brain.
Once the A2A receptor is activated, it triggers a cascade of events:
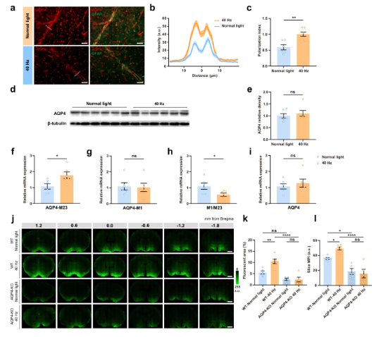
1.Promoting "Repositioning" of Water Channels: It causes the water channel protein AQP4 on astrocytes to polarize more toward the cell end-feet. This is akin to opening more "dedicated gateways" for CSF exchange, greatly enhancing fluid exchange efficiency.

Figure 3: Schematic illustrating the polarized localization of AQP4 in astrocytes following adenosine-activated A2A receptor signaling.
2. Enhancing Vascular Pulsatility: Simultaneously, it strengthens the rhythmic pulsations (vasomotion) of small cerebral blood vessels, providing a more powerful "pumping force" for CSF flow.
To confirm the centrality of this pathway, researchers used pharmacological or genetic methods to block adenosine transporters or A2A receptors. They found that once blocked, the glymphatic enhancement effect induced by 40Hz light flickering completely disappeared. This strongly proves that the adenosine-A2A receptor signaling pathway is the indispensable molecular basis for the efficacy of this non-invasive "light therapy."
Future Outlook: A New Path Toward Non-Invasive Brain Disease Therapy
The significance of this study extends beyond explaining a phenomenon. It connects three key points into a clear logical chain: a simple, non-invasive physical stimulus (40Hz flickering light) → via a defined biochemical pathway (adenosine-A2A receptor) → enhances a critical physiological system (glymphatic clearance function).
This opens up hopeful possibilities for future medicine. Based on this principle, user-friendly light therapy devices could potentially be developed for home use. Regular, non-invasive sessions might help high-risk individuals or early-stage Alzheimer's patients actively maintain brain "cleanup" efficiency, delaying toxic protein accumulation for preventive or therapeutic purposes.
Of course, translating findings from mice to human clinical applications requires further exploration. Nonetheless, this research undoubtedly shines a light, revealing a new avenue to combat neurodegenerative diseases by modulating the brain's intrinsic cleaning capacity.
[1] Sun, X., Dias, L., Peng, C. et al. 40 Hz light flickering facilitates the glymphatic flow via adenosine signaling in mice. Nature, Cell Discov 10, 81 (2024).
https://www.nature.com/articles/s41421-024-00701-z