Blog
Find the information you need to understand Alzheimer's disease.

Can the Ketogenic Diet Prevent Dementia?

Warning! Ten Early Signs of Alzheimer's Disease

Ten Evidence-Based Strategies to Prevent Alzheimer's Disease

Three Preventative Keys to Combating Alzheimer's

Do All Statins Cause Memory Loss? Separating Myths from Facts
Statins are among the most commonly prescribed medications in the United States, helping millions of people lower cholesterol and reduce the risk of heart attacks and strokes. Yet, a question continues to surface in doctor’s offices, online forums, and support groups: Do statins cause memory loss? Stories of forgetfulness, confusion, or “mental fog” have made some patients hesitant to continue or even start taking statins. But how much truth is behind these concerns? Are all statins linked to memory problems, or is this a myth fueled by anecdotal reports and misinformation? This article takes a deep dive into the science, exploring the connection between statins and memory, the role of different statin types, what research says, and how patients can make informed choices about their health.

Understanding Early Onset Frontal Lobe Dementia
At 59, Mr. Tan was known in his community as a thoughtful, articulate businessman. Then, something changed dramatically. Over two years, his family watched helplessly as he became emotionally unstable, struggled to express himself, and gradually lost the ability to name simple objects. Medical tests revealed a shocking truth - Mr. Tan was suffering from early onset frontal lobe dementia, a devastating neurological condition that strikes people in their prime years, often between 45-64 years old. Frontal lobe dementia, more formally known as frontotemporal dementia (FTD), represents about 10% of all neurodegenerative cognitive disorders and is the second most common cause of early-onset cognitive impairment (before age 65). Unlike Alzheimer's disease which primarily affects memory, FTD stealthily erodes personality, behavior, and language skills first, making it one of the most misunderstood and misdiagnosed forms of dementia.

Navigating Violent Outbursts in Alzheimer’s Patients: A Caregiver’s Survival Guide
Caring for someone with Alzheimer’s is a journey of heart and hardship. One moment, they’re peaceful; the next, they’re lashing out—yelling, hitting, or throwing objects. It’s not them. It’s the disease. Violence in Alzheimer’s is often a cry for help from a mind lost in fog. This guide equips you with science-backed strategies to diffuse chaos, protect your loved one, and preserve your sanity. Let’s reclaim peace together.

Why Do People with Dementia Hide Things?
It can be unsettling when your parent or loved one with dementia begins hiding everyday objects. You might find car keys in the freezer, money tucked inside books, or jewelry hidden under the mattress. While it may seem confusing—or even frustrating—this behavior is actually very common among people living with dementia. Understanding why it happens is the first step toward responding with patience and compassion. In this guide, we’ll explore the reasons behind this behavior, its impact on families, and practical strategies to make life easier for both you and your loved one.

What to Do When a Parent Has Dementia?
Discovering that a parent has dementia can feel like the world is shifting beneath your feet. You may be overwhelmed by fear, confusion, and the immense responsibility ahead. But you're not alone—and with the right information and support, you can navigate this journey with clarity and compassion. Whether you're just noticing the signs or have received a formal diagnosis, this guide will help you take your first steps toward understanding and caring for your loved one.

Aggression in Dementia: Understanding, Managing, and Coping with Challenging Behaviors
Aggression can be one of the most distressing symptoms for caregivers of individuals with dementia. Understanding why it happens, how to manage it, and where to find support can help reduce the emotional toll on both patients and families.

The Hidden Risk of Benadryl for Seniors: What Every Alzheimer’s Caregiver Should Know
In the U.S., over-the-counter medications like Benadryl (diphenhydramine) are often considered safe staples in every household. Used for allergies, sleep problems, or the common cold, it’s easy to assume that if it's on the shelf at CVS or Walgreens, it's harmless—especially for older adults. But when it comes to seniors, and particularly those living with Alzheimer’s disease or other dementias, Benadryl may do more harm than good.

Unmasking Alcohol-Related Dementia: Early Signs, Symptoms, and What You Need to Know
Alcohol-related dementia (ARD) is a serious but often overlooked consequence of chronic heavy drinking. Unlike Alzheimer’s disease, which is widely recognized and discussed, ARD lurks in the shadows—impacting memory, behavior, and daily function in ways that can be both subtle and devastating. Its symptoms may appear gradually and be mistakenly attributed to normal aging, stress, or even depression, delaying crucial diagnosis and treatment. Understanding alcohol-related dementia is essential not only for those who drink heavily or struggle with alcohol use disorder, but also for their families, caregivers, and healthcare providers. Early detection can significantly improve the quality of life and even help reverse some cognitive impairments when alcohol use stops. In this article, we will explore the signs, symptoms, risk factors, and ways to manage and prevent alcohol-related dementia—shedding light on a condition that deserves far more attention.

What Is a Good Brain Food?
In a world driven by information and constant stimulation, keeping your brain in top shape is not just a goal — it’s a necessity. From students striving for academic excellence to busy professionals juggling endless tasks, and even seniors looking to preserve mental sharpness, everyone can benefit from nourishing their brain with the right foods. But what exactly is “brain food”? It’s more than a trendy term. Brain foods are nutrient-dense options proven by research to support memory, focus, cognitive performance, and long-term brain health. This guide dives deep into the best foods for your brain, how they work, and what you should avoid.

The Hidden Dangers of Prolonged Diphenhydramine Use
Diphenhydramine — a name you’ll find on countless pharmacy shelves under brand names like Benadryl, Unisom, and countless store-brand sleep aids. It’s been a go-to solution for allergies, seasonal sniffles, and sleepless nights for decades. Because it’s sold over the counter, many Americans assume it’s entirely safe to use as needed — even every night. But here’s the truth: Diphenhydramine was never designed for long-term daily use. Behind its familiar pink capsules lies a medication with side effects that can sneak up on you, especially when taken continuously over weeks, months, or even years. Whether you’re using it for chronic allergies or as a nightly sleep crutch, prolonged use carries risks that could affect both your physical and cognitive health. In this article, we’ll dive deep into what diphenhydramine does, why people fall into the habit of using it long term, and — most importantly — the short-term and long-term side effects that every user should know.

What is Lewy Body Dementia? Symptoms, Causes, Diagnosis, and Care
When people think of dementia, Alzheimer’s disease is usually the first condition that comes to mind. However, Lewy Body Dementia (LBD) is actually the second most common type of progressive dementia, accounting for up to 20% of all dementia cases. Despite its prevalence, LBD often remains underdiagnosed or misdiagnosed due to its complex and overlapping symptoms with both Alzheimer’s and Parkinson’s disease. Lewy Body Dementia doesn’t just affect memory. It impacts cognition, movement, behavior, and even sleep. For patients and families, understanding the symptoms of LBD is crucial to seeking timely diagnosis and appropriate care. In this article, we’ll take an in-depth look at the symptoms of Lewy Body Dementia, what causes it, how it’s diagnosed, and how to manage it effectively.

Melatonin and Alzheimer’s: Could the Sleep Hormone Slow Cognitive Decline?
Melatonin, the hormone known for regulating our sleep-wake cycle, has recently gained attention for its potential role in Alzheimer’s disease. Can this common over-the-counter supplement really help slow memory loss or even protect the brain? Let’s explore the science, potential benefits, and what experts are saying.

How Dementia Triggers Sudden Loss of Appetite?
Have you noticed that people with Alzheimer’s or dementia sometimes just stop wanting to eat? It’s not only worrying — it makes caregiving much harder. Memory loss, swallowing problems, side effects of medication, or even mood changes can all steal away their appetite. Sometimes, it’s not that they aren’t hungry — it’s that their brain forgets to tell them. In this article, we’ll explore why people with dementia suddenly lose interest in eating and what really causes it. More importantly, you’ll find simple ways to help your loved ones stay nourished and cared for. Keep reading to learn how.

Does Allergy Medicine Cause Dementia?
Do you take allergy meds without thinking twice? You might want to. First-generation antihistamines like diphenhydramine and doxylamine could quietly raise your dementia risk—especially if used often or for too long. Studies show the longer and higher the dose, the bigger the danger. That’s why doctors now push for safer second-generation options or non-drug treatments. If you’re worried about how allergy meds might affect your brain, this article breaks down the risks, dose limits, and smarter choices. Don’t let a tiny pill slowly steal your memory. Keep reading to protect your brain.

How Long Does the Aggressive Stage of Dementia Last?
Caring for a loved one with dementia is never easy — and when aggression enters the picture, it can feel like you’re facing a storm you don’t know how to calm. If you’re asking “How long will this aggressive stage last?” — you’re not alone. Understanding what to expect can help you cope with today and plan for tomorrow.

What Vitamins Help Prevent Dementia? Here’s What Science Says
Dementia is a growing concern, especially as we live longer. While there’s no magic bullet to prevent it, research suggests that certain vitamins can play a major role in maintaining brain health and possibly delaying or lowering your risk of dementia. So, which ones actually matter?

Is Lewy Body Dementia Inherited? What You Should Know
Lewy Body Dementia isn’t usually inherited, but genes can play a role. Let’s explore what science really says.

Why Do Dementia Patients Not Want to Shower?
If you’re caring for someone with dementia, you’ve likely noticed that getting them to shower can be one of the hardest daily tasks. Bathing—a routine we often take for granted—can become a distressing and even frightening experience for someone living with Alzheimer’s or another form of dementia. But why does this happen? And more importantly, what can you do about it?

Evening Confusion? 8 Sundowning Signs in Dementia
Sundowning causes confusion and behavioral changes in dementia patients during late afternoon or evening. Learn to recognize and manage it.

How to Stop Dementia Patients From Wandering at Night?
Many families caring for someone with dementia or Alzheimer’s know the worry of nighttime wandering all too well. It’s scary when a loved one wakes up confused, walks around, or even slips outside alone in the dark. But there’s hope. Understanding why dementia patients wander at night is the first step. Simple changes at home, a calming bedtime routine, the right locks and alarms, and sometimes a little medical help can really cut the risk. Just as important — caregivers need ways to cope too. In this guide, you’ll find easy tips to make the home safer, help your loved one rest better, and protect your own peace of mind. Keep reading — help is here.

How Fast Does Alzheimer’s Disease Progress?
Many people fear Alzheimer’s, but not knowing how fast it will get worse is even scarier. Some people stay stable for years, while others lose independence quickly. So how can you tell how fast Alzheimer’s might progress? From early signs, age, genes, and lifestyle to new tests and treatments — all these can help you see the Alzheimer’s progression speed more clearly. The sooner you spot it, the more time you can protect. Want to know how? This guide shows you what early signs to watch for, what makes Alzheimer’s speed up, and what new treatments can slow it down. Keep reading — and make Alzheimer’s progression less of a mystery.

Sleep Struggles with Dementia: Tips That Help
Is your loved one wide awake at night, napping all day, or restless as the sun goes down? You’re not alone—and it’s not just aging. Sleep issues are deeply tied to changes in the brain caused by dementia. Poor sleep can speed up memory loss, cause more confusion, and make caregiving even harder. But here’s the hopeful part: with the rightunderstanding and simple strategies, you can improve sleep for your loved one—and yourself. From daily routines and calming nighttime habits to the pros and cons of sleep medications, this article breaks it all down in plain language. Read on for real answers and practical tips to make nights more peaceful.

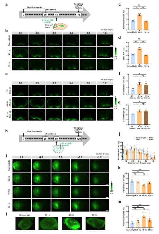
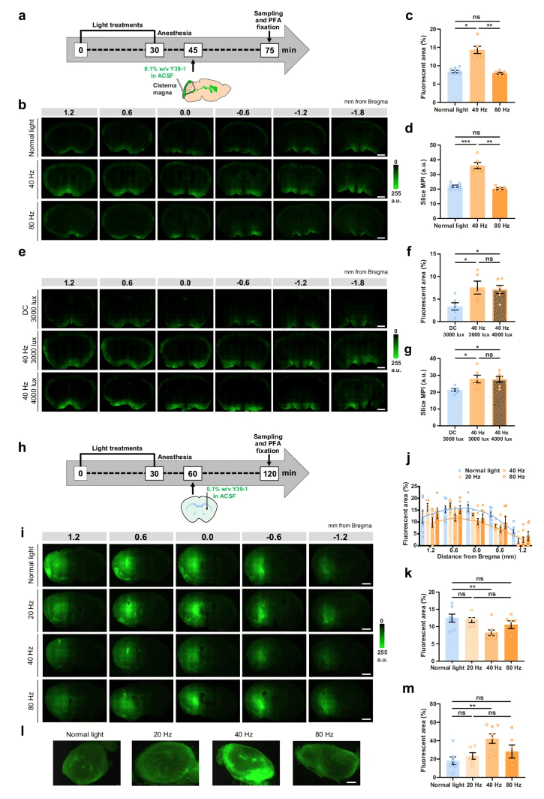
Gamma Waves & the Brain :Can 40Hz support memory?
Worried about memory loss or early signs of dementia in yourself or a loved one? You’re not alone. Alzheimer’s can feel overwhelming, with few treatment options. But there’s a new, non-drug method gaining serious attention: 40 Hz gamma stimulation. Using simple light, sound, or gentle vibration, this therapy may boost memory, clear harmful brain proteins, and slow brain shrinkage. Why 40 Hz? It’s called the brain’s “sweet spot.” Studies from top labs like MIT show 40 Hz rhythms re-engage the brain’s cleanup systems and improve network coordination. It’s shown promise in both animal models and early human trials—with effects like reduced amyloid, stronger memory, and better brain function. This article dives into how 40 Hz works, which tools are most effective, and how you can safely try it at home or in clinics. Keep reading to see if this breakthrough could be the future of dementia care—for your loved ones or even yourself.

Why Do Dementia Patients Have Mood Swings and Reversed Sleep Cycles? Is Cerebellar Atrophy Really Linked to Dementia?
Dementia is far more than “just memory loss.” In the middle and late stages, patients often struggle with sharp mood swings, odd behaviors, and sleep-wake cycle disruptions that can turn nights into days. Drawing on the latest clinical and research insights This article explains the brain changes behind these symptoms, contrasts the major dementia subtypes, and offers practical, science-based strategies—both medical and non-medical—to help families navigate the journey.
Can Cats Really Get Senile Dementia?

why do dementia patients play with poop?
Caring for someone with dementia is never easy. But when a loved one suddenly starts smearing or playing with feces, many caregivers feel lost. Is this a sign that the disease is getting worse? Could it be a way of expressing discomfort, stress, or sensory changes? In truth, this behavior often results from a mix of cognitive decline, emotional distress, sensory shifts, and physical issues. Understanding why it happens is the first step to managing it. In this article, we’ll explain in simple terms why some dementia patients show this troubling behavior, and share practical ways caregivers can handle or even prevent it. Read on to find answers that can truly help.

Non-Invasive Gamma Oscillation Therapy Helps Slow Cognitive Decline and Brain Atrophy in Alzheimer’s Patients
For many living with Alzheimer’s, the biggest fear is the steady decline — shrinking brain, fading abilities. Now, there’s promising news. A new study shows that sensory stimulation triggering gamma frequency oscillations in the brain can actually help slow this decline. Put simply, it helps “buy more time.” The OVERTURE trial tested this new, non-invasive gamma oscillation therapy and brings fresh hope for Alzheimer’s treatment. Keep reading to discover how this approach may help patients hold on to precious moments, longer.

7 Ways to Make Life Easier with an MCI Spouse
When your spouse is diagnosed with Mild Cognitive Impairment (MCI), daily life can quietly shift. You might notice conversations becoming harder, more stress at home, and growing emotional strain. Many don’t realize there are simple ways to ease this journey — from better communication to small lifestyle tweaks that reduce stress and keep your bond strong. This article will guide you step by step: how to create a safer home, set steady routines, care for your own well-being, and support each other through MCI’s challenges. If you’re facing these struggles, don’t worry — keep reading for practical, heart-centered tips just for you.

Always Tired? It Might Be Vascular Dementia
Always feeling tired? Trouble focusing or making decisions? These could be more than just stress — they might be early signs of vascular dementia. Unlike Alzheimer’s, this form of dementia stems from poor blood flow to the brain. Memory loss isn’t always the first clue. In this article, we’ll break down what vascular dementia really is, how it shows up, who’s at risk, and what can be done about it. You’ll learn how to spot symptoms early, what treatment options exist, and which simple lifestyle changes can help protect the brain. Keep reading to stay one step ahead.

Aricept and Memory Loss: Side Effect or Solution?
Is your loved one forgetting things more often—names, faces, even daily routines? It’s heartbreaking. And sometimes, even with medication, you wonder if it’s really helping. You’re not alone. Aricept, also known as donepezil, is one of the most common drugs used to treat Alzheimer’s. It can help with memory, focus, and everyday function. But does it really work? What about side effects? And how long before you notice a change? This article breaks it all down in plain language. We’ll explore how Aricept works, what results to expect, and what to do if it’s not the right fit. If you’re searching for answers and better options, this is the place to start.

How Much of the Brain Do We Use?
You’ve probably heard the myth: “We only use 10% of our brains.” Sounds intriguing, right? But the truth is far more fascinating—and hopeful. Our brains are constantly working, with nearly every part active. So why does Alzheimer’s disease still shut things down? Can brain plasticity really help us reroute around damage? Modern brain scans reveal surprising facts, and daily habits might hold the key. This article dives into the origins of the 10% myth, what science now knows about brain activity, and how lifestyle choices can help keep your mind sharp. Let’s bust the myths and explore how to truly support your brain as you age.

When a Dementia Patient Stares at You: Should You Worry?
Has your loved one with dementia ever stared at you for no clear reason? That look can feel unsettling, but it’s often not just a blank gaze. Behind that stare may be confusion, fear, or a quiet call for connection. In this article, we break down why dementia patients sometimes fix their eyes on others—and when it might mean something more serious like pain or delusion. You’ll also learn calm, effective ways to respond and bring comfort. This isn’t just about understanding behavior—it’s about helping you feel more confident and supported as a caregiver. Keep reading to see what their eyes might really be saying.

Fewer Teeth, Higher Dementia Risk? The Hidden Connection Between Oral and Brain Health
Scientific research has shown a clear link between the number of teeth older adults have and their cognitive function. Specifically, those with fewer than 25 teeth face a significantly higher risk of developing Alzheimer’s disease. Is this just coincidence—or is our oral health more closely tied to brain health than we ever realized? This article explores how teeth affect brain function through nerve stimulation, nutrition, and overall health, and offers practical dental care tips to help you protect your mind—starting with your mouth.

Is Seroquel Safe for Dementia? What You Need to Know
Caring for a loved one with dementia can be overwhelming—especially when they start seeing things, becoming aggressive, or can't sleep at night. Maybe you've heard of Seroquel and wonder if it could help. But is it safe? Is it really effective? This article breaks down what Seroquel is, how it works in the brain, its risks and potential benefits, and whether safer options exist. Keep reading to find the answers you need.

Can Trazodone Worsen Dementia Symptoms? Here's the Truth
Maybe you’ve heard that Trazodone can help calm things down. But does it really work? Or could it make memory worse? And what about side effects? If you’re asking these questions, you’re not alone. In this post, we break down what Trazodone does, who it helps, and where the risks are. Plus, we’ll explore safer alternatives. If you're stuck wondering what the right choice is, keep reading—clarity is coming.

10 Early Signs of Young-Onset Alzheimer’s: Do You Know Them All?
Do you ever feel like your memory is slipping, only to be told you're "too young to worry"? Alzheimer's isn’t just for seniors. It can strike younger people too. This lesser-known form is called young-onset Alzheimer’s, and it’s often missed. Why? Because most don’t expect it. But catching it early makes a big difference. The good news? There are clear signs—if you know what to look for. In this article, you’ll learn the 10 most common symptoms of young-onset Alzheimer’s. Keep reading—you might recognize more than you think.









